Verslag

voorwoord
Ik heb gekozen om dit project alleen te doen zodat het zeer leerrijk was. Ik kan nu bijvoorbeeld een pcb maken met protel, ik heb leren solderen, ik heb een website leren maken, ... allemaal dingen die ik daarvoor nog nooit had gedaan. Moest ik dit project met twee gedaan hebben dan zou ik enkel een paar van deze aspecten hebben bijgeleerd. Natuurlijk kon ik altijd met vragen terecht bij klasgenoten en bij deze wil ik die dan ook even bedanken.

software (protel)
1.
Het eerste wat er moet gebeuren is een schema (klik voor technische uitleg over het schema) tekenen in protel (zie downloads), dit is een softwarepakket voor pcb-design. Je opent protel en je gaat naar het menu 'schema'. Nu kan men hier het schema tekenen. De benodigde componenten kan je vinden in libraries die je zoekt op het internet of in het programma zelf, vind je ze niet dan kan men deze nog altijd zelf tekenen. Hetzelfde geldt voor de footprints, elke component heeft immers ook een footprint nodig. Deze kan men invullen door dubbel te klikken op de component zelf. Voor de rest moet je de component nog een waarde geven en een designator.
schema technische uitleg over het schema
2.Als het schema getekend is dan moet men een netlist creëren en de fouten eruit halen (draden die niet goed zijn verbonden, verkeerde footprints, ...).

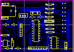
3.En tot slotte moet men de pcb nog routen, dit wil zeggen dat je de banen gaat trekken. Men kan de baantjes best routten met een minimum van 20 mille.
("Ik heb de banen gerout op 12 - 19 mille, maar dit is veel te dun zodat het solderen vrij moeilijk ging. Doordat de baantjes te dun waren was mijn printje ook nog eens slecht geëtst door 'Elektromic' (de winkel die mijn printje heeft geëtst), enkele baantjes waren niet doorgetrokken en anderen liepen dan weer tegen elkaar.")

pcb geroutte pcb

hardware
Als het printje geëtst is moet de plaat nog op maat worden gesneden en gaatjes worden geboord. Dan kan men de componenten plaatsen en vast solderen.
tip: als men soldeert kan men best het pootje van de component verwarmen en daar het solduursel tegenhouden zodat het mooi op het baantje terecht komt.

top

 


 

 

 

 

 

 

 

 

 

 

 

 

 

 

 

mijn persoonlijke gegevens de componentenlijst het verslag vul het formulier in en beoordeel de website hier vind je alle downloads