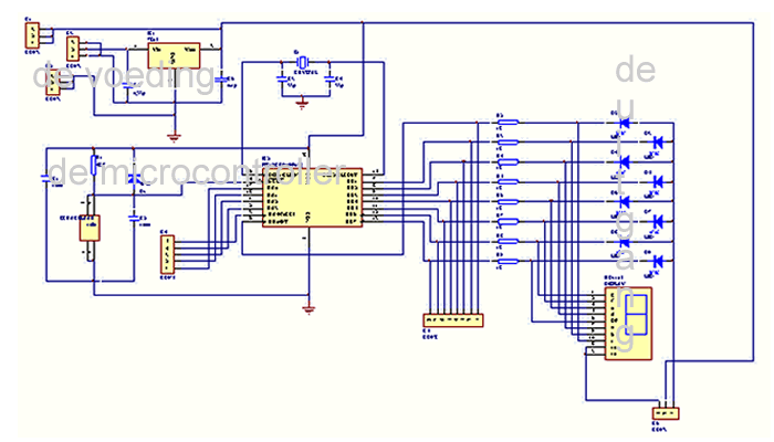
Technische uitleg van het schema
Klik op een deel van het schema om de uitleg : )

klik op een deel van het schema voor uitleg : ) uileg over de voeding uitleg over de microcontroller uitelg over de uitgangen

terug naar het verslag